元宇宙全球發展報告





















本次報告由Newzoo聯合伽馬數據聯合發布。報告對于全球以及cn市場的元宇宙發展進行了深入的分析。話題包括諸如元宇宙的歷史于演變、游戲生態系統的機遇和影響、消費者洞察、以及cn元宇宙發展狀況等特別主題。
這份報告還采訪了在實現元宇宙的道路上扮演著不同角色的關鍵企業,包括了The Sandbox、英偉達、Unity、世紀華通、元境等,并且在cn和全球做了大量大用戶調研。
報告要點:
元宇宙的框架已經建立,但權威定義尚未形成。元宇宙不僅僅是虛擬現實。
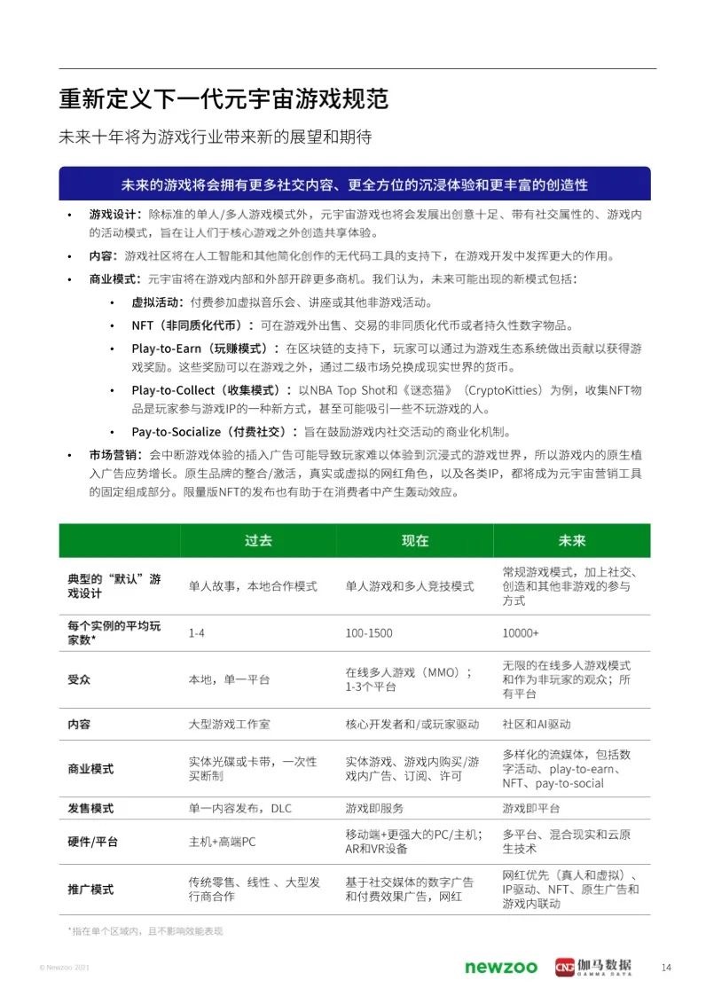
影視、音樂、快消、旅游等領域已經率先進入元宇宙,交通、網絡安全、城建、醫藥等即將進入。元宇宙將成為游戲發展的下一階段——從游戲即服務(Games-as-a-Service)到游戲即平臺(Games-as-a-Platform),全球和cn的用戶對元宇宙的認識有所差異(報告中有全球和cn用戶調研),三大障礙阻礙元宇宙產業的發展。











































